MQ-4天然气、甲烷传感器模块
产品特点
一、 尺寸:35mm X24mm X27mm 长*宽*高 二、 主要芯片:LM393、MQ-4气体传感器 三、 工作电压:DC3-5V 四、 特点: 1、具有信号输出指示; 2、双路信号输出(模拟量输出及TTL电平输出); 3、TTL输出有效信号为低电平,可直接接单片机; 4、模拟量输出0~5V电压,浓度越高电压越高; 5、对甲烷气体,天然气有较好的灵敏度; 6、具有长期的使用寿命和可靠的稳定性; 7、快速的响应恢复特性;




五、应用: 适用于家庭或工厂的甲烷气体,天然气等监测装置,可测试天然气、甲烷 300 to 10000ppm;
提供参考例程、电路图和详细的使用说明书。
解释说明:此模块为天然气、甲烷传感器模块,使用前请预热20S左右:
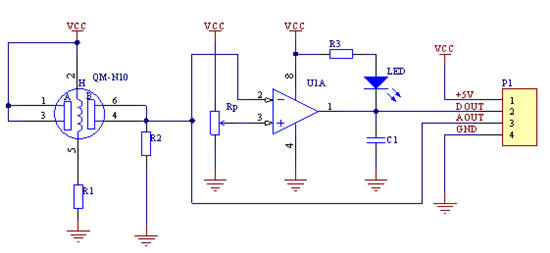
第一步:给模块供5V直流电(注意正负极别接反,否则容易烧毁芯片)。 第二步:如果选择DOUT,TTL高低电平端,输出信号可以直接接单片机IO口或者接一个NPN型三极管去驱动继电器,电位器RP在这里用于调节输出电平跳变的阀值,由下图原理图可以分析,当传感器检测到被测气体时,比较器LM393管脚2点的电压值,跟传感器检测到气体的浓度成正比,当浓度值超过电位器RP设定的阀值时,比较器2脚的点位高于3脚的点位,这个时候,比较器1脚输出低电平,LED灯亮,R3为LED灯限流电阻,C1为滤波电容。传感器输出低电平,反之,当没有信号的时候,传感器输出高电平,等于电源电压。 第三步:如果选择AOUT,模拟量输出,那样就不用管电位器了,直接将AOUT脚接AD转换的输入端或者,带有AD功能的单片机,就可以了。根据我们的经验:在正常环境中,即:没有被测气体的环境,设定传感器输出电压值为参考电压,这时,AOUT端的电压在1V左右,当传感器检测到被测气体时,电压每升高0.1V,实际被测气体的浓度增加200ppm(简单的说:1ppm=1mg/kg=1mg/L=1×10-6 常用来表示气体浓度,或者溶液浓度。),根据这个参数就可以在单片机里面将测得的模拟量电压值转换为浓度值。注意:如果您是用来做精密仪器,请购买市场上标准的校准仪器,不然存在误差,因为,输出浓度和电压关系的比值并非线性,而是趋于线性。
特别提醒:传感器通电后,需要预热20S左右,测量的数据才稳定,传感器发热属于正常现象,因为内部有电热丝,如果烫手就不正常了。
实现功能:此版配套测试程序
可按要求定做各类传感模块,有意可以跟本站联系。
查看和发表评论 管理员一般会在8-48小时内回复,会删除无意义的留言以及重复留言,请保证留言标题清晰,内容明确! 1、评论不代表本站观点。 另外,即使是本站原创作品,本站也不保证内容绝对正确。 2、如果您拥有本文版权,并且不想在此处发表,请书面通知本站立即删除并且向您公开道歉! |